数字控制图腾柱PFC设计白皮书
在人工智能,物联网云,新一代射频技术,电动汽车(EV),高级驾驶辅助系统(ADAS)和自动驾驶需求的推动下,全球范围内的电子行业正经历巨变。本文详细阐述数字控制图腾柱PFC的设计思路,扩展现有的电力技术范围,以实现更高的系统效率,更快的响应时间以及更可靠坚固的小型解决方案,同时减少零件数量,降低新一代电子系统的设计成本。
前沿
更高的效率和尺寸始终是开关电源设计中的重要考虑因素,尤其是在节能和环保方面,目前广泛采用基于碳化硅(SiC)和氮化镓(GaN)的宽带隙功率开关。同时,全球总体电力需求也在迅速增长,并带动了额外的需求。
新的发展趋势对电力工程师和结构工程师施加了巨大压力,例如,在电信、服务器和数据中心或其他工业电源中,电力供应正在推动达到80 +钛金效率水平的各种电力转换应用。为实现功率效率和尺寸改进的目标,系统设计需要电源开关的不断改进,并在电路中采用更适合的拓扑和解决方案。无桥功率因数校正(PFC)和DCDC转换器中高频,宽带隙的功率开关器件碳化硅(SiC)或氮化镓(GaN)以及隔离单芯片电流传感器有助于提高效率和热管理,并减小尺寸和组件数,以简化PCB电路。
内容介绍
更高的效率和更小尺寸始终是开关电源设计中的重要问题,尤其是在节能和环保方面。2007年推出的能源之星Energy-Star 80 PLUS效率规范设立的金牌,铂金牌,钛金牌标准,提高了AC/DC整流器的效率。

表1:80plus效率标准
为满足80 Plus钛金牌标准,电源设计需要达到96%的钛峰值效率。假设DCDC转换器效率是97.5%,这就意味着在115V和230V输入条件下,功率因数校正(PFC)电路效率的应达到98.5%目标效率,总效率可为96%(98.5%* 97.5%= 96%)。为了达到这种高效率水平,最合适的拓扑结构是无桥PFC电路,该电路无需全波交流整流桥,减少了相关的传导损耗。无桥PFC设计有两种类型:无桥PFC和图腾柱PFC(图1A和1B)
本文将重点研究3.3kW图腾柱PFC的设计。与无桥PFC相比,图腾柱PFC去除了输入桥式整流器,并使用MOSFET(金属氧化物半导体场效应晶体管)代替整流二极管,进一步提高了整体效率。

图1:a)无桥PFC,b)图腾柱PF
图腾柱PFC设计考虑
为什么图腾柱PFC 设计需要SiC-MOSFET
如图2所示,图腾柱PFC可被视为带同步整流的boost DCDC变换器(DCDC升压变换器输出电压高于输入电压)。对于同步整流boost,如果转换器工作在CCM(连续传导模式)条件下,那么一个大问题就是MOSFET体二极管的反向恢复电荷。这意味着图腾柱PFC只能在使用传统Si-MOSFET的DCM(非连续传导模式)或BCM(临界导电模式)模式下工作。但这两者都有挑战。
DCM PFC只能支持小功率应用。当使用BCM PFC时,工作频率会在很宽范围内变化。此外,峰值电流将是CCM PFC的2倍,这增加了EMI滤波器设计和效率优化的难度。基于高频,宽带隙的功率开关器件碳化硅(SiC)或氮化镓(GaN)具有最小的反向恢复电荷以及其他优势,图腾柱PFC设计现在可以在CCM模式下运行,可提供更高的效率和更高的功率。
在本文中,我们将讨论基于SiC MOSFET,磁电流传感和CCM控制的图腾柱结构和设计。我们选择了Wolfspeed公司的SiC-MOSFET C3M0065090K作为高频开关,IXYS公司的IXFH80N65X2作为低频开关。与GaN-MOSFET相比,选择SiC-MOSFET是因为其能够提供该应用所需的更高击穿电压。使用SiC-MOSFET可以显着降低反向恢复损耗,使图腾柱PFC能够以CCM模式工作以支持更高的功率。从Si-MOSFET到SiC-MOSFET提供不同数量的体二极管损耗。
表2比较了Si-MOSFET和SiC-MOSFET之间的反向恢复损耗量。显然,SiC器件极大地降低了体二极管损耗。图表表明,SiC-MOSFET的反向恢复损耗仅为Si-MOSFET的1/6。

表2:体二极管损耗比较
正半周期工作
图2所示为图腾柱PFC的正半周期工作
Q1和Q2是快速切换的SiC-MOSFET器件(以高载波频率运行),Q3和Q4是传统的低速Si-MOSFET器件(以50Hz或60Hz运行),在图腾柱PFC的电流路径中只有两个半导体器件。在正半周期中,Q1作为主开关,Q2作为同步整流MOSFET,Q3始终导通并充当电阻。当Q1接通时,交流电源将能量存储在电感器中,输出电容支持负载电流。当Q1关闭Q2打开时,电感器中的交流电源和能量支持输出电流并为输出电容器充电。

图2:a)Q1和Q3开启,b)Q2和Q3开启
负半周期工作
图3所示为图腾柱PFC负半周期工作。
同样,在电流路径中只有两个半导体器件。在负半周期中,Q2作为主开关,Q1作为同步整流MOSFET。Q4始终打开并用作电阻。当Q2接通时,交流电源将能量存储在电感器中,输出电容支持负载电流。当Q2关闭Q1打开时,电感器中的交流电源和能量支持输出电流并为输出电容器充电。

图3:a)Q2和Q4开启,b)Q1和Q4开启
电流检测
在PFC应用中,平均电流模式控制因其简单、准确而被广泛应用。对于平均电流模式控制,电流控制回路需要电感器平均电流。
对于传统的PFC设计,通常在地线上放置一个分流器来感应电流,如图4a所示。分流电阻器用于检测输入电流,放大器用于获得不同的增益。该方法是对输入电流进行采样的最简单方法。相比之下,使用图腾柱PFC设计,则没有地线,并且电路无法像传统PFC一样对电流进行采样。
对于图腾柱PFC,有几种方法可以对电感器电流进行采样:1)如图4b所示的电流互感器(CT),2)如图4c为隔离运放+电阻,3)如图4d所示磁式电流传感器模块或IC。

图4:a)传统PFC电流传感器,b)电流互感器(CT),c)带运算放大器和隔离器的并联电阻,d)基于霍尔效应或AMR传感器的电磁电流传感器模块或集成电路,e)具有OCP的MCA1101应用电路,f)没有OCP功能的MCA1101应用电路
电流互感器
电流互感器(CT)可用于采样电感器电流。然而,由于电流互感器只能在交流电中工作,因此更适合于高频设计。为了检测开关电流,需要三个电流互感器来采样通过MOSFET和整流器正半周期、负半周期和整个周期电流。图4b为典型位置电流互感器,电流互感器提供测量隔离。虽然电流互感器不需要单独的隔离电源,但电路需要三个电流互感器才能重建线路电流。更麻烦的是,线性度,磁滞对CT的影响比温度严重。另外,使用三个电流互感器会增加成本并占用更多空间。
电阻+隔离器运放
另一种方法是用电感器串联一个电流分流器,如图4c所示。这种方法需要一个隔离运算放大器和一个独立的隔离电源,在隔离运算放大器周围具有多个无源元件。电路设计复杂,需要更多空间。此外,对于较大电流的应用,使用精确的低值电阻器来降低功率功耗方法也很昂贵。由于信号路径上的光电隔离器和运算放大器,输出响应时间受到限制,组合的输出阶跃响应时间很容易超过1us。
使用非隔离运算放大器+shunt的非隔离电流测量(通常用于传统PFC的接地回路,如图4a所示)不适用于需要隔离电流测量的图腾柱PFC。
磁电流传感器模块或IC
隔离式磁电流传感器模块、霍尔效应的IC或AMR磁场传感器是一种有效且流行的电流传感方法。这些磁电流传感器可以实现隔离,并且不需要单独的隔离电源。典型的传感器位置如图4d所示。
但是,在选择磁电流传感器时要克服两个主要挑战
1.磁电流传感器的带宽有限:传统的基于霍尔效应的传感器模块或集成电路带宽一般为120kHz,在120kHz时产生-3db的失真。尽管它可以用于50Hz PFC电流,但其缓慢的输出响应时间(与带宽有关)无法支持峰值和过电流保护所需的快速响应时间。对于快速开关电流,它会导致峰值电流保护的延迟。另外,在实际应用中,电流测量通常在开关PWM脉冲的中间进行。为此,电流传感器IC或模块需要支持更高的带宽,以便在基于SiC或GaN的图腾柱PFC中测量高开关频率下的电流。
2.电流传感器模块尺寸很大:电流传感器模块通常使用带有霍尔效应传感器的铁氧体磁芯。此类磁电流传感器模块的选择需要具有高带宽,低相位延迟和快速输出响应时间等优点,以进行测量和保护。电流传感器模块的尺寸会影响所需的空间,从而影响PFC解决方案的功率密度。此外,高带宽和精确的电流传感器模块十分昂贵。
本设计选用了新纳传感系统有限公司的高精度4.8kV隔离电流传感器IC(MCA1101-50-5)来采样电感器电流。这款+/- 50A电流传感器IC具有0.6%的典型精度,1.5 MHz带宽,300ns的输出响应时间,可以完全满足此设计@ 3中的高频电流采样测量和保护要求。它提供了增强的隔离,并且无需额外的隔离电源即可满足UL60950要求。典型的应用电路如图4e所示。如果不使用内部过流检测(OCD)功能,则仅需去耦电容器,能够进一步简化电路,如图4f所示。
MCA1101电流传感器IC提供精确的0A参考电压输出引脚,有助于校准系统中的0A偏移。可在IC上设置过流检测(OCD)阈值,并且故障标志引脚可以与MCU接口,以触发软件中的过流保护。与体积庞大的模块相比,这种单芯片电流传感器解决方案采用节省空间的小型IC封装,如图5a和5b所示。
MCA1101为图腾柱PFC应用提供了许多优势。其中包括高精度过温,高带宽,快速响应,单电源,增强隔离,可编程过流检测(OCD)电压和故障引脚,为MCU提供电流信息。所有这些优点使基于AMR的电流传感器芯片成为此图腾柱PFC设计中电感器电流采样中备受瞩目的解决方案。

图5:a)MCA1101电流传感器IC,b)MCA1101内部
电源设计
电源开关(SiC-MOSFET和Si-MOSFET)选择
根据分析,一个分支(Q1,Q2)以高频工作,另一个分支(Q3,Q4)以线频工作。为了选择合适的MOSFET,我们需要计算MOSFET中的电压,电流和功率损耗。
对于高频段,我们知道在正周期内,Q1充当主开关,而在负周期内,Q1充当同步MOSFET。
流经Q1的均方根电流计算如下。对于开关损耗,也可以计算如下

根据上面的公式,为了使开关功率损耗最小,我们为此应用选择了Wolfspeed 4Pin SiC-MOSFET C3M0065090K,900V,65mohm器件作为高频开关Q1和Q2。该器件具有低反向恢复(Orr)的本征二极管和极低的输出电容(60pF)。
对于低频Si-MOSFET(Q3和Q4),通过的均方根电流可以计算如下。功率损耗主要是由于Rds(on)。因此我们选择了低Rdson MOSFET IXFH80N65X2,因为其效率很高。

电感器设计
输入电感器的设计使电流纹波保持在最大峰值输入电流I pk _ pk的 30%以下。最大峰值输入电流出现在低压线路和满载情况下。下式给出了在CCM中满载运行的最小电感。D是快速开关支路的有源开关(Q1或Q2)的占空比。

表3:PI191139V1电感数据
V out是400 V 直流输出电压,fsw是开关频率。因此,对于该设计,最小电感值为200μH。计算公式时,我们选择PI191139V1作为表3

输出电容
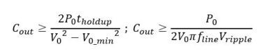
输出电容的确定基于两个约束条件:负载保持时间和输出电压纹波调节。在此设计中,保持时间设置为10ms,输出电压峰值到峰值纹波设置为30V。

因此,我们选择并联使用2个HP450V560μF(30×50)电容器来满足要求。
图腾柱PFC控制框图和电路仿真
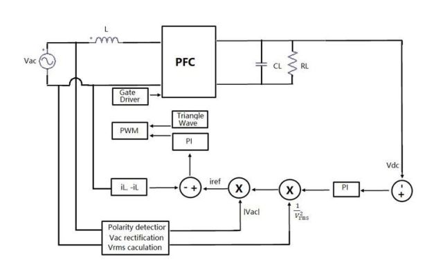
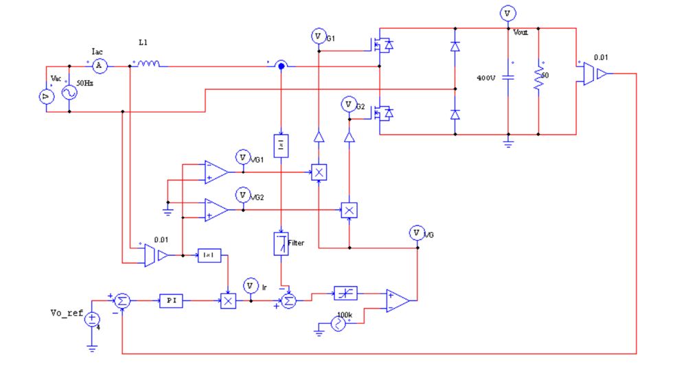
图腾柱PFC控制框图如图6所示,相关的应用控制电路如图7所示。图8中的仿真结果表明,PFC电路工作良好。

图6:图腾柱PFC控制框图

图7:应用控制电路
1.参考电流Iref = K(Vdc-Vdc_ref)* | Vac | * 1 /V²rms
K取决于比例积分时间常数
(Vdc-Vdc_ref)是输出电压误差
| Vac |是电压和电流之间的跟随因子
1 /V²rms是功率限制因子

图8:仿真结果–输入电流和输出电压
数字控制与算法
PLL二阶广义积分器(SOGI)
图腾柱PFC设计中的挑战之一是交流线路过零点可能会产生直通问题。这意味着我们需要知道正周期何时转变为负周期。为此,检测交流线电压并将其发送到MCU的ADC。采用基于SOGI的PLL算法。PLL计算结果可用于生成低频驱动器。在低频驱动脉冲中很容易插入死区时间。测试结果如图9所示。绿色和黄色信号是基于PLL结果的低频Si-MOSFET的驱动器信号。

图9:交流线电压Vs. 低频驱动器信号
过零时软启动
由于一般比例积分(PI)电流控制器的特性,单相PFC拓扑中的线路电流在输入交流电压的过零点处失真。这种失真会降低线路电流质量,例如总谐波失真(THD)和功率因数(PFC)。造成这种失真的主要原因有两个。
第一个原因是PI控制器的动态响应。给定PI电流控制器的带宽,其动态响应会非常缓慢。由于PI控制器的过零点误差很大,会导致线路电流失真。
第二个原因是PFC转换器在输入交流电压过零点附近的DCM中工作。在这个DCM间隔内,线路电流无法跟随参考电流,这会导致线路电流失真。为了解决这个问题,固件采用了高频SiC-MOSFET过零时的软启动和专用时序。采用该设计时,电流的过零失真很小,在满载条件下的THD为2.8%。

图10:过零时软启动
电流和电压控制回路
在本设计中,我们使用Spintrol单片机实现PFC控制并获得良好的效果。SOGI PLL算法,电流环路PI控制器,电压环路PI控制器和软件保护/ TZ保护均通过单片机实现。
在固件中设置了60kHz中断,并在设计中采用了电流环路的PI控制回路。在PFC应用中,它需要一个快速电流环路来使受控输入电流保持在输入电压以下。根据奈奎斯特稳定性条件,我们选择电流环路的带宽为3kHz,相位裕度为60度。在实际应用中,控制环路的截止频率设置为载波频率(开关频率)的0.03〜0.25倍左右,减少线性度和精度在小信号模型中的局限。使用专用参数,最终电流环路如图11所示。电流以平均值采样,并在每个60kHz开关周期中等于中点。

图11:电流环路
固件中设置10kHz中断,电压环路采用了PI控制环路。由于PFC的输出电压是工频电压纹波的两倍,这会产生三次谐波电流,因此电压环路的带宽必须保持足够低,以使三次谐波最小化。电压环路的带宽设置为10Hz,相位裕度为60度。为了使输入电流为正弦波,必须在低频处切断电压环路。在电压环路中插入另一个100Hz陷波,以进一步减小三次谐波电流。

图12:带有100Hz陷波的电压环路
选择参数后,最终电流环路和电压环路增益以及相位裕度分别如图11和图12所示。
试验结果
基于上述设计,在实验室内构建一个3.3KW图腾柱PFC演示板。测试结果和波形如下图所示。设计实现了99.1%的峰值效率和98.5%的满载效率,满载时PF达到 0.998,THD 达到2.8%。从测试结果可以看出,所选的SiC-MOSFET和高带宽电流传感器在图腾柱PFC控制和保护的应用中表现良好,并具有低成本MCU,支持80+钛金电源。具体请参考图13至图15。

图13:PF,THD和效率值

图14:400W和1.2kW时@ 230V的输入电流波形

图15:2.4kW和3.3kW时@ 180V的输入电压和电流波形
关于新纳传感系统有限公司
新纳传感系统有限公司是全球领先的MEMS传感解决方案提供商,产品线包括基于磁阻薄膜的高频率高带宽电流传感器、高性能代码开源惯性测量单元(IMU)、高精度实时动态(RTK)导航系统和厘米级精度定位服务。公司在中国无锡设有研发与生产基地,并在波士顿、芝加哥和硅谷设有全球研发中心。请访问新纳官网www.aceinna.cn了解更多信息。